自己准备做个小型的卡牌游戏,然后因为美术跑路,自己太懒太菜导致夭折了
回合制卡牌,主要是玩家出卡之后和怪物出的技能对比,看谁获胜
公布一下源码,和怪物状态技能等数据,=-=欢迎大佬指点和萌新参考
#项目部分截图
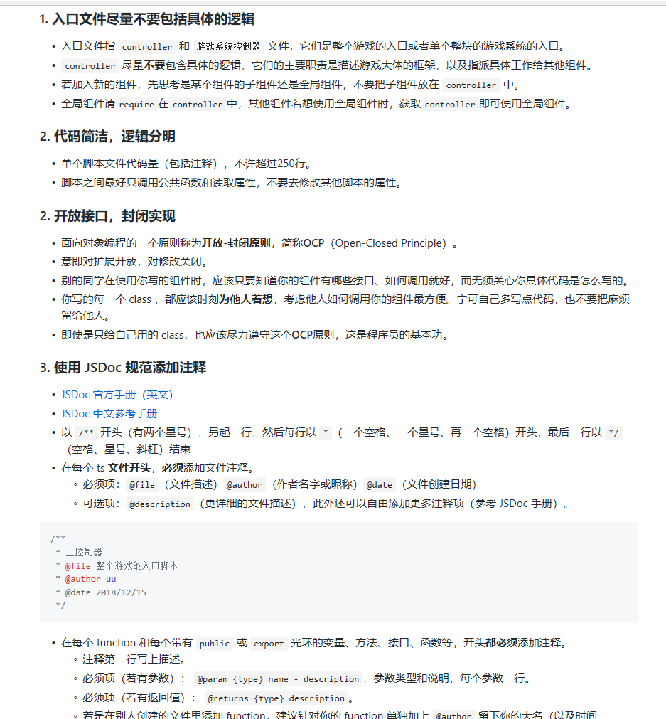
#自己还写了一份合作规范
然后是github链接
https://github.com/youyou233/su_story_master/
接下来打算开发一款rpg+卡牌战斗的游戏 =-=有兴趣的朋友可以联系我哈
有问题可以直接加QQ:321041567
自己准备做个小型的卡牌游戏,然后因为美术跑路,自己太懒太菜导致夭折了
回合制卡牌,主要是玩家出卡之后和怪物出的技能对比,看谁获胜
公布一下源码,和怪物状态技能等数据,=-=欢迎大佬指点和萌新参考
#项目部分截图
#自己还写了一份合作规范
然后是github链接
https://github.com/youyou233/su_story_master/
接下来打算开发一款rpg+卡牌战斗的游戏 =-=有兴趣的朋友可以联系我哈
有问题可以直接加QQ:321041567
感谢分享
不错哦,有服务端的吗
太菜了 还没学服务端 数据都是本地的josn数据 在resrouce文件夹里面
感谢大佬。