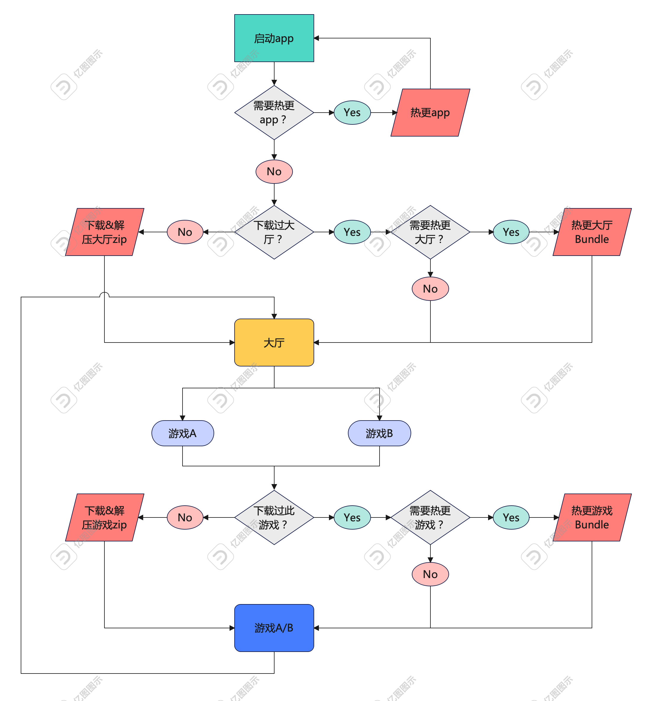
流程图:
**关键词:**热更新, Bundle,大厅+子游戏,解压缩。
流程说明:
大厅和子游戏都是单独的bundle,对于bundle的理解请参考cocos文档。
第一:启动app的时候使用传统的热更方案,进行核心代码的更新。
第二:下载zip,使用原生api进行解压。重点来了,我们下载的zip怎么生成。
bundle.zip的生成,使用官方给的热更打包方案,打包时记得勾选MD5Cache,修改生成后的project.manifest文件,assets下的每一个json对象都加一个downloadState=2。将project.manifest对象下加一个updating=true,bundleVersion=cd218,打包成功后的你目录结构应该如下图:
同时你应该备份一份,没有downloadState和updating属性的热更包。
第三:压缩热更包,修改zip扩展名为.bin,上传.bin和备份的热更包至服务器。
第四:使用cc.assetsmanager下载.bin扩展,保存至本地目录。iOS使用SSZipArchive,android使用zip4j,进行解压。
第五:使用传统热更方案热更备份热更包。有点绕口
。第六:使用bundle加载方式,加载本地bundle。记得version传入写在project.manifest中的bundleVersion的值。


