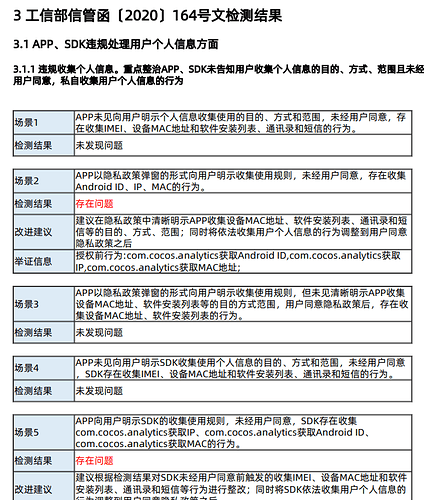
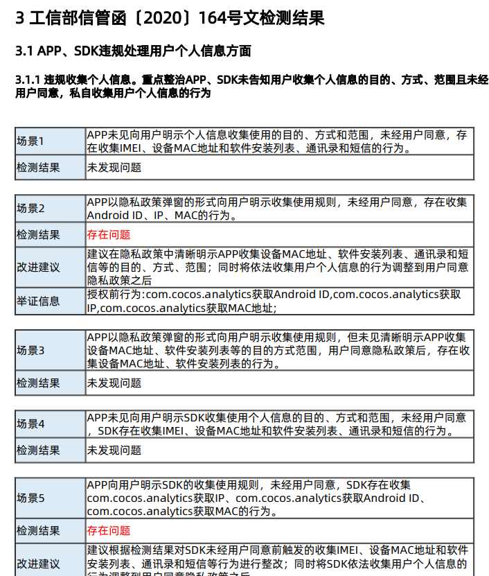
cocos analytics导致隐患问题
Creator 2.x
254373723
(孙小猴)
2022年08月6日 12:39
#1
image
706×831 202 KB
image
738×354 44.3 KB
我们已经在游戏进入前做了弹窗提示,用户点击确认后,才做的初始化
怎么感觉还是预先就初始化了呢
254373723
(孙小猴)
2022年08月7日 07:15
#2
顶下。…