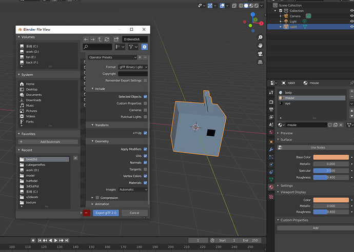
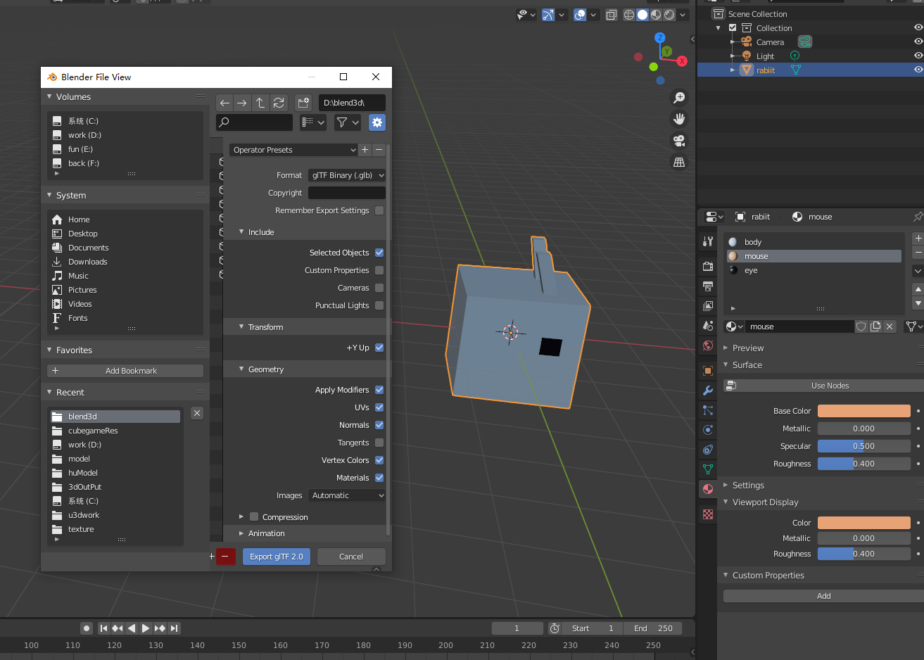
blender2.83导出gltf模式,无法导出材质


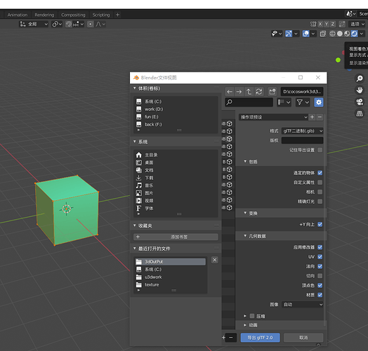
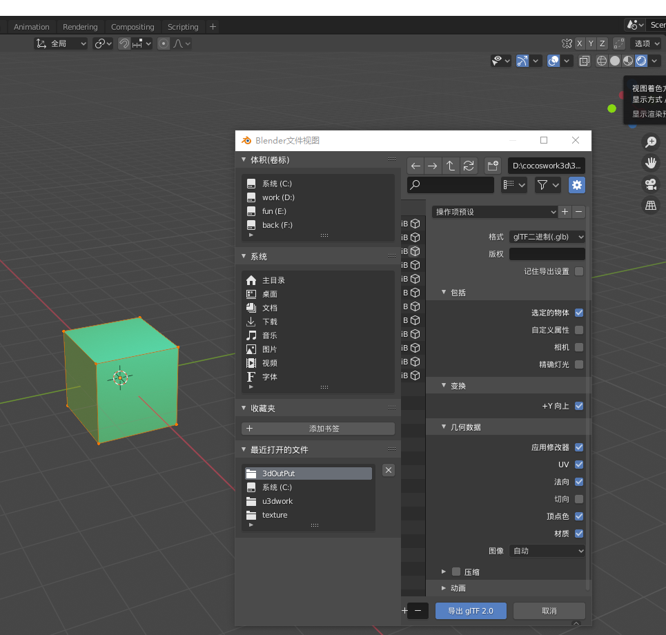
如题,上图为blender界面,下图为cocos界面,
导出设置参数如题所示,求教,应该怎么导出。。。
目前导出的模型,颜色丢失了。
cocos版本1.1.0



改过了,依然没有用。。。不知道什么原因

应该是你设置材质的方式的问题,导出选项没问题,你直接设置基本色试一试。


多谢,在面板material里面设置,就可以了


又不行了。。。真的无语了。。。各种试。。。到底什么原因。。。迷惑

Blender GLTF 只能导出有限类型的材质,见Blender文档