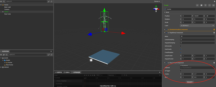
cocos creator 3D BETA18版本, 调整BOXCOLLIDER组件的center属性值无效

cocos creator 3D BETA18版本, 调整BOXCOLLIDER组件的center属性值无效,实际效果还是(0,0,0)的值.


如果把,NODE的Scale属性值改成(1,1,1),就是正常的了.

非常感谢反馈,已经定位到具体问题,下个版本会修复,如果着急可以先合并这个 commit