我在烘焙场景的时候 总是烘焙不出来灯光贴图,
我的设置如下
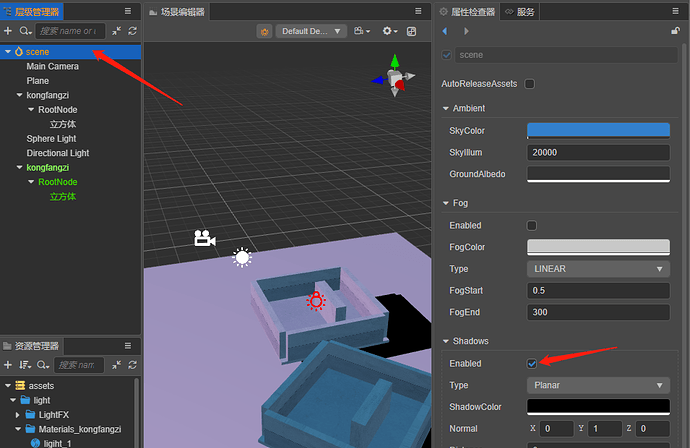
1 scene
2 灯光组件
3 模型组件
模型组件添加两套uv 我没动什么意思 就在materals 加了两个材质
第一套如下
第二套如下

结果烘焙出来的还是张透明图片
我在烘焙场景的时候 总是烘焙不出来灯光贴图,
我的设置如下
1 scene

cc的LightFX我认为暂时处于不能实用的状态,试了最新版本烘焙出来的效果不太满意,引擎团队的努力是很认可的,只是视觉上的东西不像吃的东西在好吃和难吃之间有很大范围的中间状态可以接受,视觉上的要么能用,要么有违和感不能用,中间状态很小或者说没有。
如果一定要烘焙光照帖图我应该是在blender用cycles搞定,但这样不统一的工作流始终有点难受,所以就干脆不用光照帖图,尽量简化光照设计。
把自己的题材和画风,尽可能往不需要光照帖图上面靠吧,至少目前阶段先这样。
烘焙光照帖图,在blender用cycles搞定? 有教程么? 想学习一下
没有教程,这些东西不需要教程吧,也可以是Maya或是3ds Max的Arnold渲染器,光照烘焙只是一个方法或思路,不限制具体的软件。仅仅需要的就是模型要准备两套UV,一套tileable uv用于无缝材质纹理,一套Non-tileable uv用于光照帖图,在这个原理的基础上自己写下shader即可。
不过这种静态光照帖图也属于远古技术了,只是现在的离线渲染器NB,出来的光照效果能达到照片级。更强是类似blender eevee引擎的间接光辐射体积烘焙(辐射体积 — Blender Manual),那个才是NB能动态物体实时渲染达到接近离线渲染的光照效果。当然cocos引擎走到这一步应该还比较远,只能先期待一下!