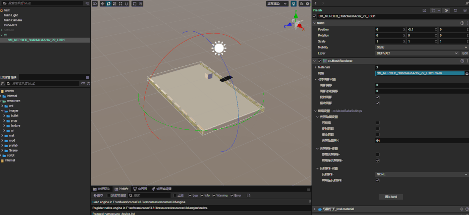
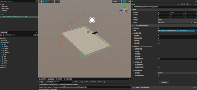
为什么我的模型导入场景中不显示啊
Creator 3.x
2514356388
(2514356388)
2025年01月22日 15:17
#1
dfas
946×434 3.31 MB