HarmonyOS创新赛 | 游戏开发者的主场,等你来秀!
热爱用 Cocos 引擎做游戏?现在正是你大展身手的机会!HarmonyOS创新赛现已开启,欢迎Cocos开发者踊跃参与。
本次大赛支持HarmonyOS 6开发者Beta版,SDK与全新工具,助你打造跨终端新体验和创新玩法。
与全国顶尖开发者同台竞技,切磋创意与技术,交流开发心得。
还有机会与华为专家面对面,展示你的游戏作品,赢得荣誉与丰厚奖励!
无论你是2D、3D还是混合开发高手,只要有想法、有激情,这里就是游戏创意的孵化场。
加入我们,让你的Cocos游戏点亮鸿蒙生态!
推荐版本:
Cocos 3.8.6/3.8.7(支持JSVM SDK13+)
Cocos 2.4.15 (支持JSVM SDK13+)
JSVM交互教程:https://mp.weixin.qq.com/s/7O4ZrR6eYCSkCQ7qPeA7wA
报名链接:
2025 HarmonyOS 创新赛
云真机(每日300分钟免费)
云测试:华为云测试服务-应用测试平台-在线免费测试-华为开发者联盟
云调试:云调试 - 华为开发者联盟
FAQ:
游戏只能报名游戏奖么?
游戏也可以接入AI能力参与创意/AI赛道
校园开发者个人/团队参与开发的优秀应用;申请该奖项的需在大赛页面补充需提交学生身份证明。
鼓励学生快速了解鸿蒙生态并开发鸿蒙应用,突出创新潜力,降低门槛,无需上架应用。
准备上线的产品也可以顺便报名! 没有版号的免费游戏上线可以联系活动客服或者华为AGC商务申请
没有设备怎么办?
可以申请云真机, 会返回一个ip, 可以远程adb, 具体鸿蒙设备租借可以咨询二维码小助手
云测试:华为云测试服务-应用测试平台-在线免费测试-华为开发者联盟
云调试:云调试 - 华为开发者联盟
活动客服: (报名,软著,备案咨询, 备注Cocos开发者)
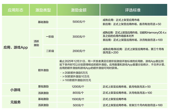
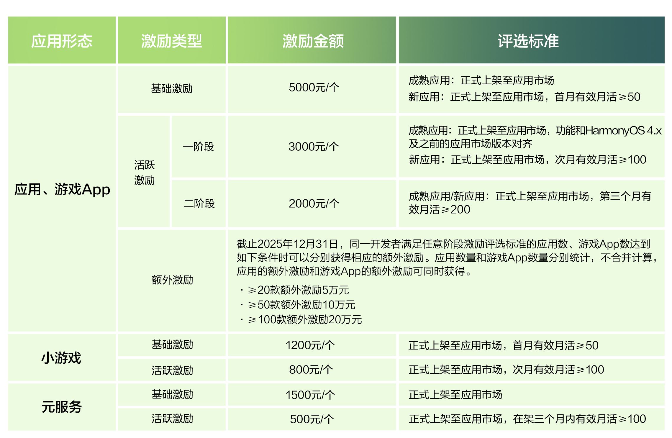
上线额外奖励
https://developer.huawei.com/consumer/cn/activity/harmonyos-incentive/2025/?ha_source=zxqy-ITyg&ha_sourceId=89000238





