大佬们,这是咋回事,使用 libChecker 软件查看,也都是支持 16kb 了
1赞
在 16 KB 的 机器上,图集乱了,有大佬知道这是咋回事嘛
大佬,你这个是什么工具啊,能显示哪些so库是16k的?
libChecker
android-studio-2025.1.3.7-windows 推荐这个版本
https://redirector.gvt1.com/edgedl/android/studio/install/2025.1.3.7/android-studio-2025.1.3.7-windows.exe
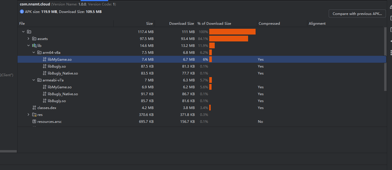
可以用这个查看哪些so不支持16KB,AndroidStudio旧版本不太准
python check_page_alignment.py <输入路径>
check_page_alignment_python.zip (3.5 KB)
用楼上查了下已经支持了 我升级了agp 8.3
可以问一下具体操作流程吗







