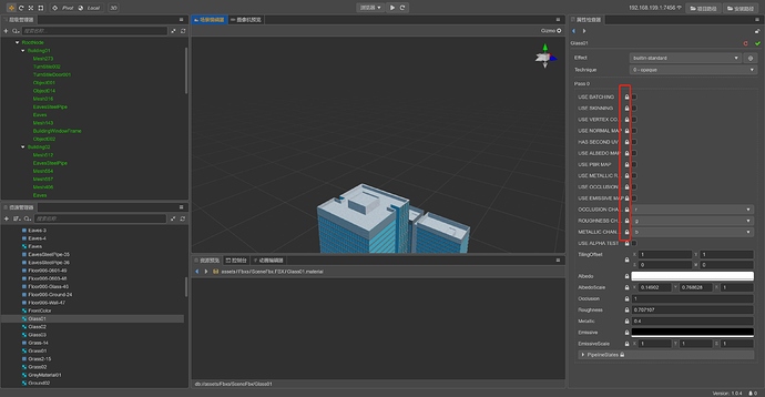
Cocos Creator 3D 导入Fbx模型,材质编辑器无法编辑

导入FBX文件,选择模型材质,全部带锁,无法调整参数,怎么办?

需要 dump material

https://docs.cocos.com/creator3d/manual/zh/asset/mesh.html#material-模块

谢谢老大:slightly_smiling:

mark,也遇到了同样的问题

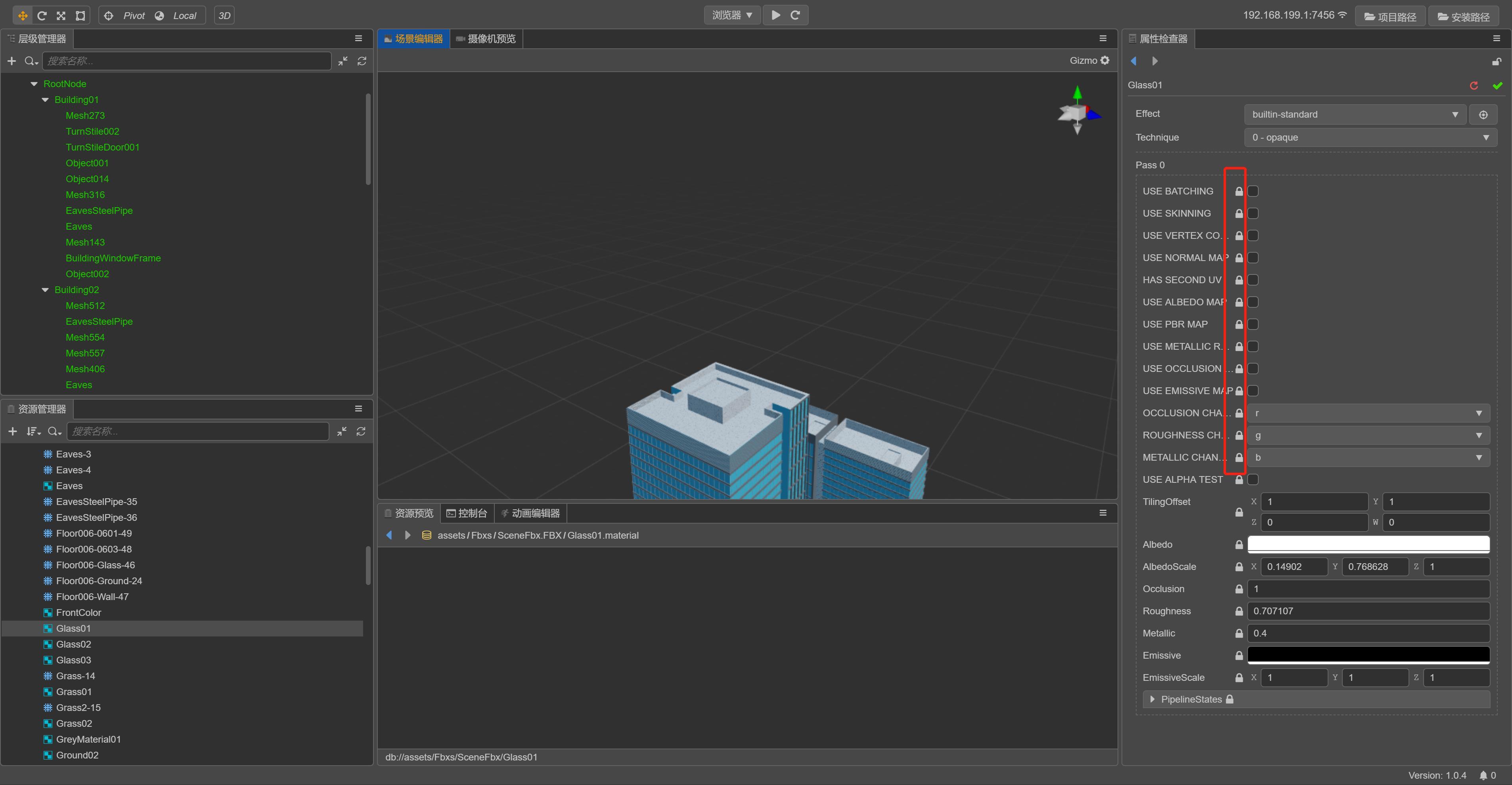
gltf,这里effect,死活都改不了。。。也没有看到dumpmaterial按钮

dump materials 在gltf的inspector界面上

属性检测器?没看到啊。。。能截个图看看吗?

是文档写的不清楚吗:sob: