感觉模型压扁了
@panda大佬 给指导下
是不是你的 dilei mesh 本身有问题
不是 我用默认的Sphere也不行 也是压扁的状态
渲染器只要用到“mesh”就会呈现压扁的状态
![]()
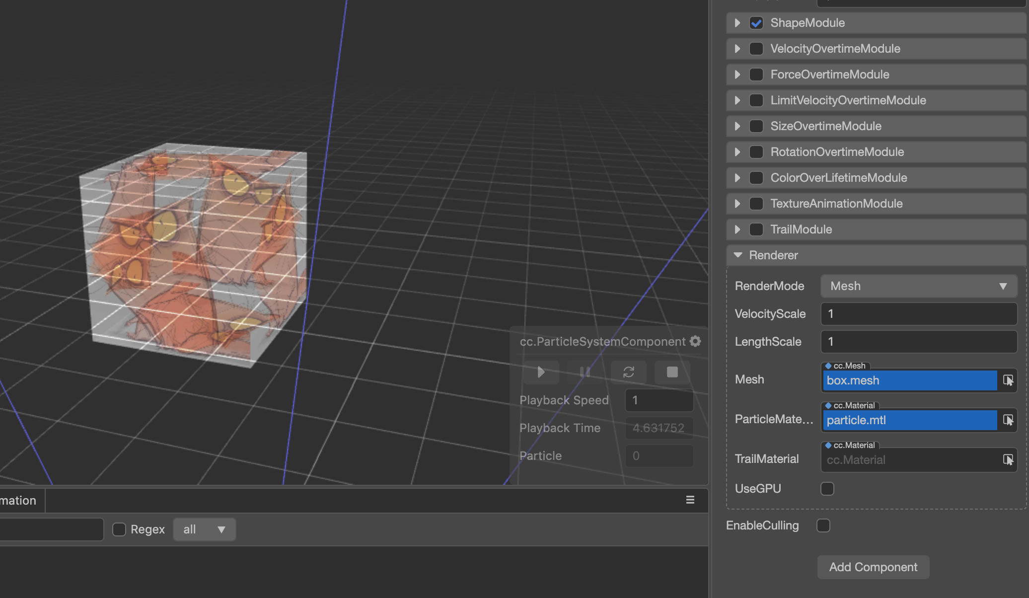
把这个勾起来
这个不能算是问题,默认没开启 StartSize3D 的时候,修改的是 x。y 上的缩放,勾选了,就可以调整 3 个轴向上的不同缩。目前这快的设计是跟非 mesh 的模式同步的,因为非 mesh 的话粒子是面向摄像机的,所以能调整的也只有 x。y 平面
好的 感谢

打开3D 粒子给多大 scale Z轴 就给多大



,我也是1.1.1的。刚才又试了一下,发 现问题啦。当粒子数值大小为1的时候显示是正常的 数值越大 球越扁。我之前的粒子数值都比较大,所以给压扁了。您看一下是不是有这个问题!
