硬核游戏开发 - 使用BehaviorTree实现游戏AI决策的开发详解
一个让策划抓狂的Bug
“这个BOSS太蠢了!它明明看到玩家了,为什么还在那里发呆?”
这是我在某公司实习时,听到最多的一句话。那是一个魔幻RPG项目,我负责实现一个"智能"的龙王BOSS。按照策划的设计文档,这个BOSS应该能够:
-
侦察阶段:在玩家进入领域前巡逻,警戒四周 -
战斗阶段:发现玩家后立即进入战斗状态,根据距离选择近战或远程攻击 -
血怒阶段:血量低于30%时进入狂暴模式,攻击力翻倍 -
防御阶段:受到大量伤害时短暂防御,恢复少量血量 -
逃跑阶段:血量极低时尝试逃跑,寻找掩体
听起来很简单对吧?我天真地用了一堆 if-else 语句:
function updateBoss() {
if (boss.hp < 0.1 * boss.maxHp) {
if (canEscape()) {
escape();
} else if (canDefend()) {
defend();
} else {
attack();
}
} else if (boss.hp < 0.3 * boss.maxHp) {
if (playerInRange()) {
berserkerAttack();
} else {
moveToPlayer();
}
} else if (playerDetected()) {
if (playerDistance() < 5) {
meleeAttack();
} else {
rangedAttack();
}
} else {
patrol();
}
}
结果? 一场灾难!
- BOSS经常在攻击和防御之间疯狂切换
- 有时候明明发现了玩家,却突然开始巡逻
- 血怒状态下居然还会尝试逃跑
- 最要命的是:每次策划要求调整优先级,我都要重写整个逻辑!
三个通宵后,我的代码变成了一个800行的意大利面条,连我自己都看不懂了。更糟糕的是,每次修复一个bug,就会产生三个新bug。
直到我遇到了行为树…
一周后,同样的BOSS逻辑,我用行为树重新实现了:
龙王BOSS行为树:
根节点(优先选择器)
├── 逃跑分支(血量 < 10%)
│ ├── 寻找掩体
│ └── 快速移动
├── 防御分支(受到重击)
│ ├── 播放防御动画
│ └── 恢复少量血量
├── 血怒分支(血量 < 30%)
│ ├── 进入狂暴状态
│ └── 疯狂攻击
├── 战斗分支(发现玩家)
│ ├── 距离判断
│ ├── 近战攻击 OR 远程攻击
│ └── 追击玩家
└── 巡逻分支(默认行为)
├── 沿路径移动
└── 警戒四周
奇迹发生了!
-
BOSS行为逻辑清晰,优先级明确 -
策划可以直接看懂并提出修改意见 -
新增行为只需要添加新分支,不影响现有逻辑 -
调试时可以清楚看到每一步的决策过程 -
代码从800行缩减到200行,可读性提升10倍!
更重要的是,当策划说"能不能让BOSS在血量50%时召唤小怪"时,我只需要在行为树中插入一个新分支,5分钟搞定!
这就是行为树的魅力。
作为一名游戏开发者,你是否也遇到过类似的问题?当游戏中的怪物、NPC需要表现出复杂行为时——巡逻、追击、逃跑、施法、观察环境并做出判断——背后往往不应该是一条又一条 if-else 的堆叠,而是一套清晰、可扩展、可调试的决策框架:行为树(Behavior Tree)。
本指南将带你从零开始认识行为树,让你也能构建出让策划赞不绝口的游戏 AI 决策系统!
一、开篇
行为树是一种用于描述 AI 决策逻辑的树形结构:由根节点驱动,组合节点(如「选择器」「序列」)负责控制流程,装饰节点用于修饰行为,叶子节点则执行具体动作或进行条件判断。相较有限状态机(FSM),行为树更易组合与复用,能自然表达“尝试 A 否则 B”“按顺序执行直到成功”等复杂模式,并且非常适合可视化编辑与热更新。
二、行为树执行流程 - 一个哥布林的日常决策
想象一下,你是一只聪明的哥布林守卫,正在洞穴门口值班。每一秒钟,你的大脑都在运转着一套复杂的决策系统——这就是行为树!
1. 三种人生状态(节点状态)
就像人生一样,行为树中的每个节点都只有三种可能的状态:
-
成功
- “太好了!任务完成!” -
失败
- “唉,这条路走不通…” -
运行中
- “别催,我还在努力呢!”
这就像你在思考"今晚吃什么"时的状态:要么想到了(成功),要么放弃了(失败),要么还在纠结中(运行中)。
2. 决策节点大家族 - 每个都有自己的性格
2.1 选择节点 - “备胎专家”
性格特点:永不放弃的乐观主义者,总是有Plan B、Plan C…
想象你是个饿肚子的哥布林,面前有三个选择:
- 去厨房找剩菜
- 去花园抓虫子
- 啃树皮充饥
选择节点就像一个不死心的你:
- 先试试厨房有没有剩菜(第一个子节点)
- 如果厨房空空如也(失败),那就去花园抓虫子(第二个子节点)
- 虫子也没有?那就啃树皮吧(第三个子节点)
- 只要有一个成功了,选择节点就满意地说:“搞定!”
执行规则:
从左到右挨个试:
✅ 子节点成功 → "太好了!" → 选择节点成功
❌ 子节点失败 → "下一个!" → 继续尝试
⏳ 子节点运行中 → "等等..." → 选择节点也运行中
2.2 顺序节点 - “完美主义者”
性格特点:严格按计划执行,一步都不能错
还是那只饿肚子的哥布林,但这次你决定做一顿大餐:
- 先洗手
- 然后准备食材
- 接着开火做饭
- 最后享用美食
顺序节点就像一个强迫症患者:
- 必须先洗手,洗不干净就不继续
- 洗手成功了,才能准备食材
- 食材准备好了,才能开火
- 任何一步失败,整个计划泡汤!
执行规则:
严格按顺序来:
✅ 子节点成功 → "很好,下一步!" → 继续执行
❌ 子节点失败 → "完蛋了!" → 顺序节点失败
⏳ 子节点运行中 → "慢慢来..." → 顺序节点等待
2.3 行为节点 - “实干家”
性格特点:话不多说,撸起袖子就是干
这是真正干活的节点,比如:
- “巡逻10秒钟”
- “攻击敌人”
- “播放死亡动画”
行为节点就像一个靠谱的员工,给它一个任务,它会:
- 立即开始执行(返回"运行中")
- 完成后汇报结果(“成功"或"失败”)
- 有些任务需要时间,会持续返回"运行中"
2.4 条件节点 - “侦察兵”
性格特点:眼观六路,耳听八方,专门负责收集情报
条件节点就像哨兵,负责观察环境:
- “敌人在视野内吗?”
- “血量低于30%吗?”
- “身上有钥匙吗?”
它们动作很快,瞬间给出答案:要么"是"(成功),要么"不是"(失败),没有"也许"。
3. 一个完整的哥布林决策故事
让我们看看一只哥布林守卫的完整思考过程:
哥布林的行为树:
根节点(选择)
├── 战斗分支(顺序)
│ ├── 条件:发现敌人?
│ ├── 行为:冲向敌人
│ └── 行为:攻击
├── 巡逻分支(顺序)
│ ├── 条件:在巡逻路径上?
│ └── 行为:继续巡逻
└── 待机分支
└── 行为:原地等待
执行过程:
-
第一轮思考:
- 选择节点:“让我看看该做什么…”
- 尝试战斗分支 → 检查"发现敌人?" → 没有敌人(失败)
- 尝试巡逻分支 → 检查"在巡逻路径上?" → 是的(成功)→ 开始巡逻(运行中)
-
第二轮思考(巡逻进行中):
- 选择节点:继续之前的决策
- 巡逻分支:巡逻还在进行中…
-
第三轮思考(突然发现敌人):
- 选择节点:重新评估
- 尝试战斗分支 → “发现敌人?” → 有敌人!(成功)→ 冲向敌人(运行中)
这就是行为树的魅力:每一帧都在重新评估,动态调整策略,就像一个真正在思考的智能体!
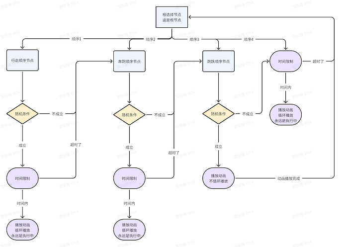
4. 可视化流程图 - 让抽象变具体
看完了哥布林的故事,让我们用更直观的方式来理解行为树的执行过程。
4.1 一颗简单的行为树结构
这就是我们刚才讲的哥布林决策树的可视化版本。每个方块代表一个节点,箭头表示执行流向。
4.2 执行流程的"心跳"
行为树就像一颗跳动的心脏,每一帧(通常是1/60秒)都会从根节点开始"心跳"一次:
执行流程就像这样:
- 心跳开始 - 从根节点开始
- 向下探索 - 根据节点类型决定如何执行子节点
- 状态回传 - 叶子节点的结果层层向上传递
- 等待下次心跳 - 一帧结束,等待下一帧继续
这种"心跳式"的执行方式让AI能够:
-
实时响应:每帧都重新评估环境 -
优先级明确:重要的行为总是先被考虑 -
易于调试:可以清楚看到每一步的决策过程 -
性能友好:只执行必要的节点,避免浪费
小贴士:想象行为树就像一个永不疲倦的大脑,每一瞬间都在问自己:"现在最应该做什么?"然后立即行动!


学习了

